How we attribute the email
When an Autotask entity is created from an incoming email, we attempt to attribute the message to either a resource in your Autotask instance, or a customer contact. However, customers do not always use an email address you have saved in your Autotask instance. They might use a private email address, or they might be a new employee who is not in your Autotask instance.
For an Autotask entity to be created, the following preconditions must be met or creation will fail:
- Your Autotask instance must be active and not in maintenance mode.
- The contact, organization, or resource must be active.
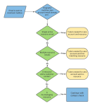
We first attempt to attribute the incoming email to one of your resources (users), then to a customer contact or co-managing user. If there is no match, but the incoming email's Subject line contains a ticket, task, or project number, the email is attached to the entity as a note. If there is no ticket, task, or project number, but the sender's email domain matches a single organization's web domain, we will associate the entity with that organization. If there is still no match, we will create a ticket either for your local organization, or an organization you have set up for incoming emails that cannot be otherwise attributed. Refer to Ticket Organization (Tickets tab only). If all else fails, we will send a failure notification to the email originator.
If the email matches an organization email domain address
The sender's (originator's) email address determines which organization and resource or contact to attribute the item to, according to the following rules:
We will search resources first.
| Flowchart | Description |
|---|---|
|
IMPORTANT If the resource has a security level that does not provide View permission to the your local organization account, the resource will not be selected as the ticket contact, although the ticket will be created. To support adding the sender to as a contact to the ticket, you must make them part of the Account Team.
If no resource match is found, we will then search every contact's Email Address for a match. If no match is found, we will next search the Email Address 2 field and, if there is still no match, the Email Address 3 field.
| Flowchart | Description |
|---|---|
|
| Flowchart | Description |
|---|---|
|
If the originator's email references a valid ticket, task, or project number and we cannot determine which contact sent the email, or the contact is not associated with the referenced entity's organization or parent organization, we will add the email content to the entity as a note. For a ticket it will be an internal note; for a project or task it will be an internal project team note. The note's creator will be Autotask Administrator, and we will append From [Sender's email address] to the beginning of the note content. |
If we cannot determine the organization based on contact email addresses or if multiple organization matches are found, we will look next to the organization's Website domain, and attempt to find a match.
| Flowchart | Description |
|---|---|
|
For Kaseya tickets, we will determine the organization using the string after the first period in the machine.groupname.subgroupname. Kaseya tickets will not have a contact. They will have a creator of Admin Autotask.
If the email domain is a public domain
If the originator's email domain is one of the common public domains (gmail.com, icloud.com, hotmail.com, etc.), and no matching email address is found, the same rule will apply to search among all contact primary addresses for the same domain. In the unlikely scenario when the domain is only found under exactly one organization in your Autotask instance, the ticket will be created for that organization, and a new contact will be created for the organization. The contact will have the originator's email, and the display name or <Unknown> as their first and last name.
To prevent this from happening, we recommend that you create a Blocklist organization, create a contact for each public domain that you wish to blocklist, and populate their primary email with the corresponding domains.
EXAMPLE
fakename@gmail.com
fakename@hotmail.com
fakename@icloud.com
Any incoming email from these domains will then create the ticket for the ticket organization (if multiple organizations have email addresses with this public domain) or the blocklist organization, if it is the first incoming email from this domain.
Attributing incoming emails based on a formatted string
Another way to match a ticket to a sender is by using a text string formatted in a certain way. Refer to Enable Organization/Contact matching from email subject/body (Tickets tab only).
NOTE Also review the following article: FAQs.



